食物中毒要怎么处理?
的有关信息介绍如下:食物中毒分为细菌性食物中毒、真菌及其毒素食物中毒、动物性食物中毒、有毒植物中毒和化学性食物中毒五类,其中细菌性食物中毒最常见。
(1)沙门氏菌食物中毒
中毒食品:主要是动物性食品,特别是肉类及其制品,其次为禽肉、蛋类、奶类及其制品,由植物性食品引起的很少见。
临床表现:潜伏期一般为4~48小时,主要表现为头痛、恶心、食欲减退、呕吐、腹痛、腹泻和发热。腹泻一日可数次至十余次,为黄色或黄绿色水样便,有恶臭,有时有黏液、脓血。体温高达38~40℃,病程3~4天,严重者可引起痉挛、脱水、休克等。
治疗与预防:对症治疗,及时纠正水、电解质紊乱,重症可用抗生素。预防措施主要为防止污染、控制细菌繁殖、食前彻底加热。
(2)副溶血性弧菌食物中毒
中毒食品:海产品,以带鱼、墨鱼、虾、蟹、贝和海蜇较为多见。其次为直接或间接被本菌污染的其他食品,如盐渍和腌制品。
临床表现:潜伏期14~20小时。发病初期上腹部疼痛或胃痉挛,继之出现恶心、呕吐、腹泻和发热等症状。发病5~6小时后腹痛加剧,以脐部阵发性绞痛为特点,腹泻一日数次至二十余次,多为水样便,重者黏液或脓血,里急后重不明显,体温37.7~39.5℃,病程3~4天,愈后良好。
治疗与预防:对症治疗为主,及时纠正水、电解质紊乱。预防同沙门氏菌食物中毒,尤其对海产品及其制品要加强防止细菌污染、低温储藏、食前彻底加热等措施。凉拌海鲜类食品时要清洗干净、食醋浸泡10分钟或沸水漂烫数分钟。
(3)葡萄球菌肠毒素食物中毒
中毒食品:常见于奶类及奶制品、蛋类和各类熟肉制品等。
临床表现:潜伏期一般2~4小时,主要有恶心、呕吐、腹痛和腹泻等症状。其中呕吐剧烈而频繁,可呈喷射状,呕吐物常含有胆汁、血液或黏液。腹泻多为水样便或黏液便,每天3~4次。体温正常或低烧。病程1~2天,儿童对肠毒素较成人敏感,故发病率较高,症状较重。
治疗与预防:对症治疗,及时纠正脱水、电解质紊乱,一般不需用抗生素。防止金黄色葡萄球菌污染食物,对食品从业人员定期进行健康检查,对奶和奶制品等一定要消毒处理;为防止肠毒素形成,食物应冷冻或冷藏。
(4)变形杆菌食物中毒
中毒食品:主要是动物性食品,尤其是熟肉和内脏的熟制品,也见于豆制品、凉拌菜、剩饭、水产品等。
临床表现:潜伏期一般5~18小时。临床特征一般以上腹部刀绞痛和急性腹泻为主,腹泻为水样便,伴有黏液,恶臭,一日数次至十余次。有恶心、呕吐、头痛、发热症状,体温一般38~39℃。病程1~3天,多数在24小时内恢复,预后良好。
治疗与预防:对症治疗,重症者可用抗生素。加强食品卫生监督管理,防止污染,食品须冷藏,食用前彻底加热。
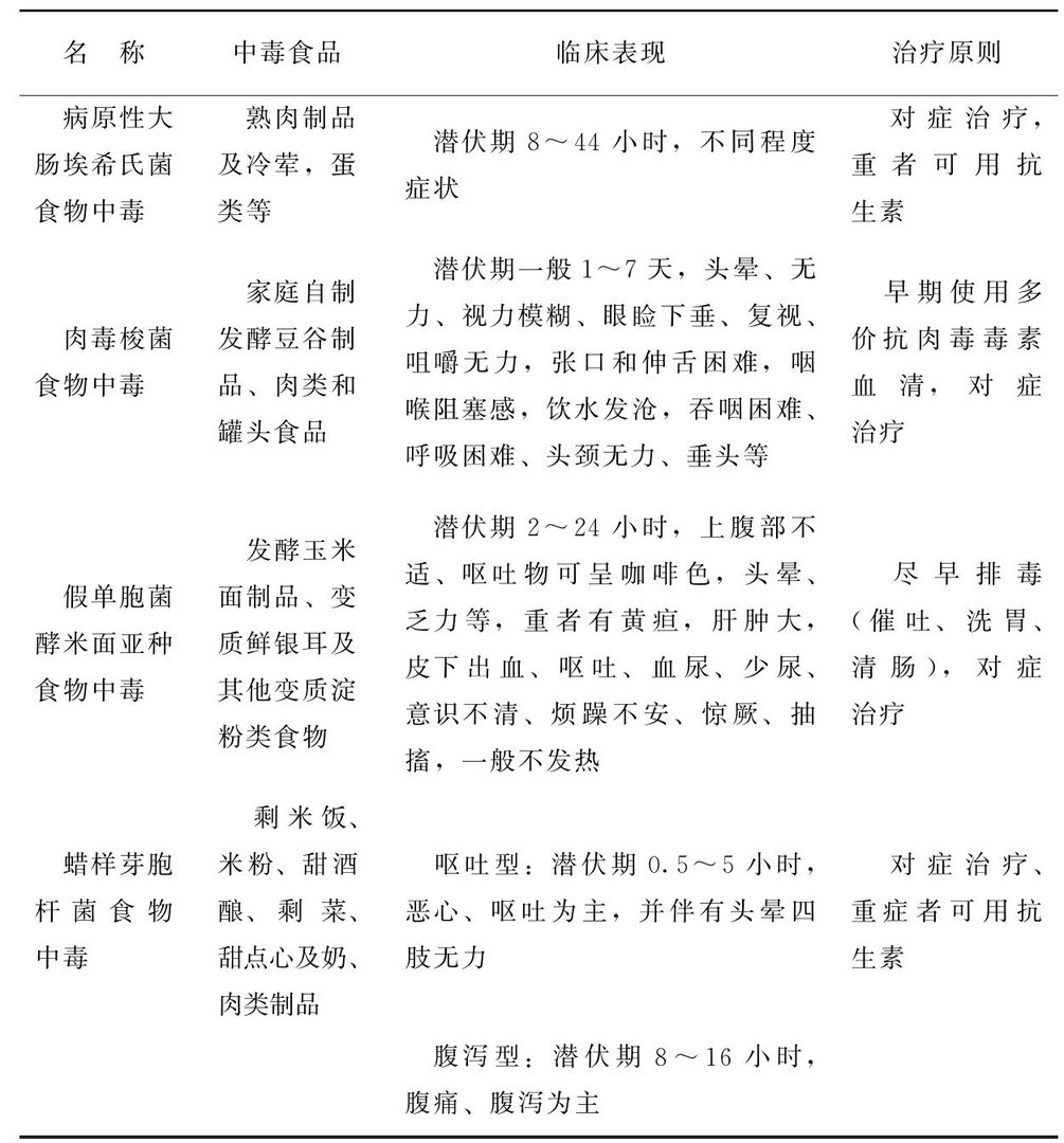
(5)其他细菌性食物中毒
表5列出了常见细菌性食物中毒的中毒食品、临床表现和治疗原则。

表5 常见细菌性食物中毒的中毒食品、临床表现和治疗原则
(6)赤霉病麦中毒
有毒成分:赤霉菌是一种真菌,小麦、玉米等谷物被污染后可引起赤霉病,其代谢产物赤霉病麦毒素是有毒成分,对热稳定,一般烹调难以消除。
中毒表现:潜伏期0.5~2小时,主要症状是胃部不适,恶心、呕吐、腹痛、腹泻、头晕、头痛等症状。重者有呼吸、脉搏、体温及血压波动,四肢酸软、步态不稳、形似醉酒,故有的地方称“醉谷病”,病程1~2天,预后良好。
治疗与预防:一般无须治疗或对症治疗,不要食用发霉的谷物,或去除、减少粮食中的病粒和毒素,使其达到国家标准。
(7)霉变甘蔗中毒
有毒成分:甘蔗保存不当受到甘蔗节菱孢霉污染产生毒素,主要损害中枢神经系统和消化系统。
中毒表现:潜伏期十分钟至数小时。初期表现为消化功能紊乱,恶心、呕吐、腹痛、腹泻、黑便,随后出现神经系统症状,如头昏、头痛、复视等;重者出现阵发性抽搐,抽搐时四肢强直、屈曲内旋、手呈鸡爪状,可留下锥体外系神经损害为主要表现的终身残疾;严重者瞳孔散大、昏迷、死亡。
治疗与预防:尚无特殊治疗。发生中毒后尽快洗胃、清肠以排出毒物,积极采取消除脑水肿、改善血液循环、防止继发感染等对症治疗。甘蔗应成熟后再收割,收割后的甘蔗应注意防雨、防潮、防冻、防止霉菌污染和繁殖,储存时间不宜过久并定期进行感官检查,严禁出售已有霉变或变质的甘蔗。
(8)河豚鱼中毒
有毒成分:河豚鱼所含毒素为河豚毒素,主要存在于鱼的内脏、生殖腺、血液、眼、腮、皮肤等部位,为剧毒。性质稳定,煮沸、盐渍、日晒均不易将其破坏。
临床特征:潜伏期10分钟至3小时。早期感觉有口、舌、指尖发麻,随后出现恶心、呕吐、腹痛、腹泻、便血等胃肠道症状,进而口唇、舌头及肢端知觉麻痹,并出现眼睑下垂、四肢无力或肌肉麻痹、共济失调等神经系统症状。重者全身麻痹、瘫痪、言语不清、血压和体温下降、发绀、呼吸困难,最后因呼吸、循环衰竭死亡。
治疗与预防:无特效解毒药。一般以迅速排出体内毒物(催吐、洗胃、导泻、应用吸附剂)、对症治疗和支持治疗(补液、吸氧、使用肾上腺皮质激素类药物)为主。加强宣传、勿食河豚;禁止随意丢弃、自行加工和出售河豚;严禁餐饮服务提供加工制作鲜河豚。
(9)毒蕈中毒
蕈类又称蘑菇,目前我国可食用的有300多种,毒蕈100余种,其中含剧毒的10多种。毒蕈中毒一般发生在春夏季,山区农村地区、雨后天晴蘑菇生长茂盛时,由于误采或采集可食蕈时有毒蕈混入其中,食后引起急性中毒,故预防上以不采集不认识的蘑菇为主。
不同毒蕈中毒的临床表现各不相同,分为以下五型:
胃肠炎型:由毒红菇、墨汁鬼伞等毒蕈引起。潜伏期0.5~6小时,主要表现为胃肠道症状,有恶心、呕吐、上腹部阵发性疼痛、剧烈腹泻等症状,不发热。经过适当处理对症治疗,中毒者可迅速恢复。
神经精神型:由毒蝇伞、豹斑毒伞等毒蕈引起。潜伏期1.0~6小时,发病时除胃肠道症状外,上有明显的副交感神经兴奋症状,如流涎、流泪、多汗、脉缓、瞳孔缩小等。用阿托品类药物治疗效果较好。
溶血型:因鹿花蕈所致。潜伏期6~12小时。发病初期为胃肠炎症状,3~4天后出现黄疸、血红蛋白尿等溶血症状和急性贫血、肝脾肿大、头痛等。给予肾上腺皮质激素,输血和保肝治疗等多可恢复。
肝肾损害型:因毒伞属蕈、褐磷小伞蕈引起。通常病情凶险、病死率高。临床表现分为6期,即潜伏期、胃肠炎期、假愈期、内脏损害器、精神症状期和恢复期。此外,少数呈暴发型,潜伏期后1~2天突然死亡。肝肾损害中毒时首先应迅速排除毒物,食用后10小时内均应彻底洗胃,然后给予活性炭吸附残留的毒素,无腹泻者还要导泻排毒。其次用二巯基丙磺酸钠进行解毒治疗,同时还应对症治疗。
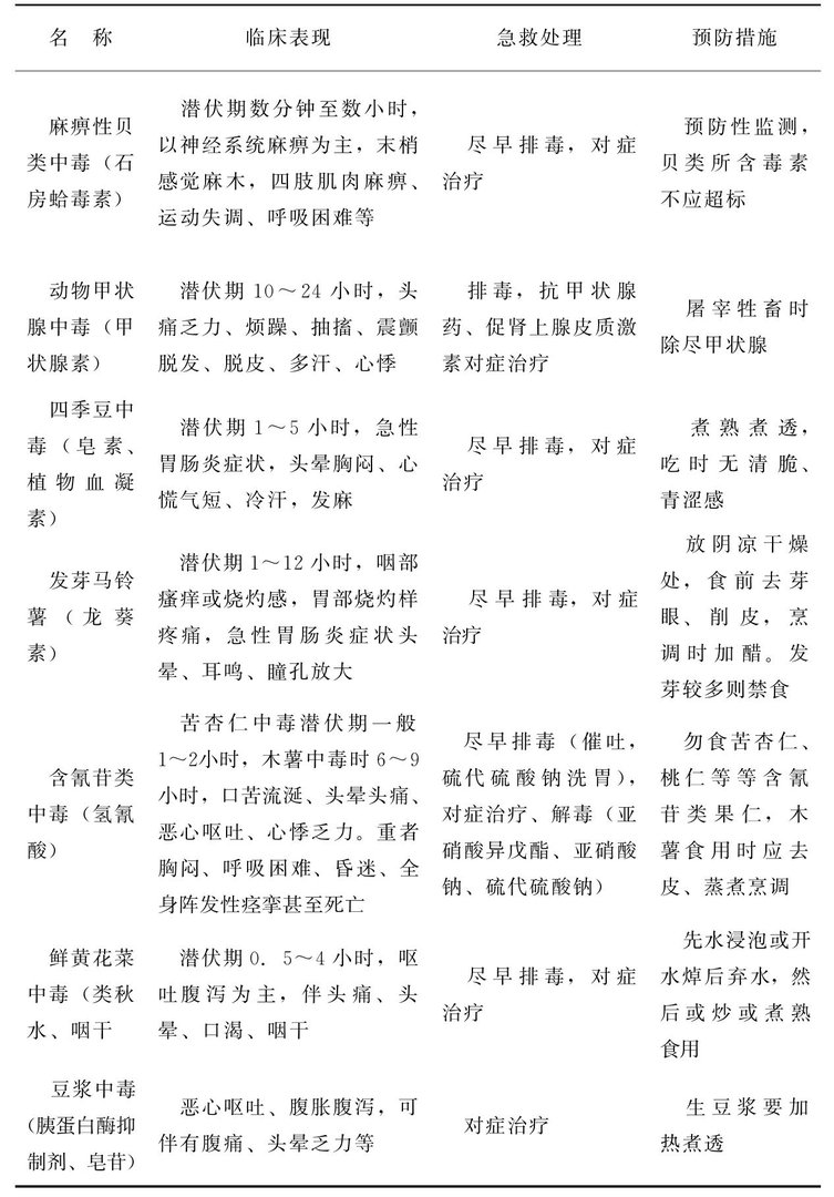
(10)其他有毒动植物中毒
表6介绍了其他有毒动植物中毒的临床表现、急救处理与预防措施。

表6 其他有毒动植物中毒的临床表现、急救处理与预防措施
(11)砷中毒
中毒成分:砷的氧化物或盐类有明显毒性,尤其是三氧化二砷(As2O3,砒霜)毒性最强。
临床表现:砒霜急性中毒潜伏期15分钟至5小时,口咽部有烧灼感,口中有金属味,口渴及吞咽困难。有明显急性胃肠炎症状,如剧烈恶心呕吐、腹绞痛和腹泻(水样便或米汤样便,有时混有血液)等,有中枢神经系统症状如头痛、烦躁、谵妄、抽搐、意识模糊、昏迷等症状,最后可因呼吸中枢麻痹死亡。可并发急性肾功能衰竭、多发性神经炎、中毒性肝炎和心肌炎。
急救与预防:首先迅速催吐、洗胃和导泻等排毒措施,同时应用二巯基丙磺酸钠、二巯基丙醇等解毒药物。另外,还要对症治疗,维持水、电解质平衡,保护肝功能,血液透析及换血疗法。
(12)有机磷农药中毒
有机磷农药按毒性大小分三类:①高度类。甲拌磷、内吸磷、对硫磷等。②中毒类。敌敌畏、甲基对硫磷、甲胺磷、氧乐果等。③低毒类。敌百虫、乐果、马拉硫磷、锌硫磷等。
中毒症状:经口摄入潜伏期一般10分钟至2小时,轻度中毒时全身疲乏无力,头晕头痛、躁动不安、视物模糊、恶心呕吐(呕吐物有蒜臭味)、多汗、瞳孔可缩小;中度中毒时,肌肉震颤、步履蹒跚、轻度呼吸困难、瞳孔缩小、流涎、腹痛、腹泻;重度中毒时,惊厥、昏迷、肺水肿、脑水肿、呼吸衰竭。某些有机磷农药有迟发型神经毒,在急性中毒后2~3周出现感觉运动型周围神经病。
急救与预防:迅速排除毒物,催吐和反复洗胃;使用对抗药和解毒药,轻度中毒用抗胆碱药(阿托品),中度或重度中毒用抗胆碱药加胆碱酯酶复活剂(氯解磷定、碘解磷定、双复磷等)两者并用;对症治疗。
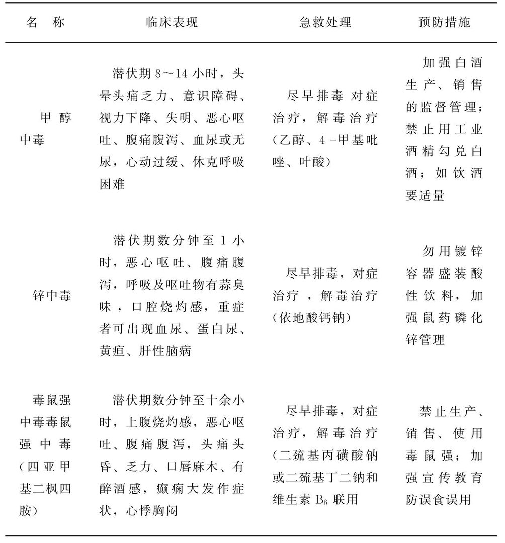
(13)其他化学性食物中毒
表7列出了其他化学性食物中毒的临床表现、急救处理和预防措施。

表7 其他化学性食物中毒的临床表现、急救处理和预防措施



